MyTetra Share
Делитесь знаниями!
Datasheet ШИМ-контроллера LD7575 на русском языке
Время создания: 01.03.2026 12:39
Текстовые метки: datasheet, даташит, документация, описание, ШИМ, контроллер, LD7575, русский, язык, распиновка
Раздел: Компьютер - Аппаратное обеспечение - Мониторы
Запись: xintrea/mytetra_syncro/master/base/1772357987r72deqr6xw/text.html на raw.githubusercontent.com

ШИМ-контроллер с режимом "Green Mode" и с высоковольтной пусковой схемой

REV: 04b



Исходник на англиском: https://static.chipdip.ru/lib/923/DOC000923326.pdf



Общее описание


LD7575 — это ШИМ-контроллер с отличной энергосберегающей работой. Он оснащен высоковольтным источником тока для прямой подачи пускового тока от конденсатора и, кроме того, обеспечивает пусковую схему без энергетических потерь. Интегрированные функции, такие как подавление сигнала измерения тока на переднем фронте, внутренняя компенсация спуска, и компактный корпус, обеспечивают пользователям высокоэффективное, c минимальнsv количествоv внешних компонент решение для создания устройств переменного/постоянного тока.


Кроме того, встроенная защита от перенапряжения, защита от перегрузки и специальное управление в «зеленом» режиме позволяют пользователям легко проектировать высокопроизводительные силовые схемы. LD7575 предлагается в корпусах SOP-8 и DIP-8.



Характеристики


- Схема запуска при высоком напряжении (500 В)

- Управление в токовом режиме

- Бесшумное управление в зеленом режиме

- UVLO (Under Voltage Lockout) - блокировка при пониженном напряжении

- LEB (Leading-Edge Blanking) - заглушка переднего фронта на выводе CS

- Программируемая частота переключения

- Внутренняя компенсация наклона

- OVP (Over Voltage Protection) - защита от перенапряжения на Vcc

- OLP (Over Load Protection) - защита от перегрузки

- Возможность управления током 500 мА



Применение


- Импульсные адаптеры переменного/постоянного тока и зарядные устройства для батарей

- Импульсные источники питания открытого типа

- Питание ЖК-мониторов/телевизоров



Типичное применение





Распиновка



SOP-8 & DIP-8 (TOP VIEW)



  • 1 RT - Этот вывод программирует частоту переключения; для установки частоты переключения, подключите через резистор к земле.
  • 2 COMP - Вывод обратной связи по напряжению (аналогичный выводу COMP в UC384X). Подключите опто-пару для замыкания контура управления и достижения стабилизации.
  • 3 CS - (CurrentSense) Вывод измерения тока, подключается для измерения тока MOSFET.
  • 4 GND - Земля
  • 5 OUT - Выход управления затвором для управления внешним MOSFET.
  • 6 VCC - Напряжение питания.
  • 7 NC - Неподключенный вывод.
  • 8 HV - Подключите этот вывод к положительному выводу конденсатора для обеспечения пускового тока для контроллера. Когда напряжение Vcc включается UVLO(on), этот HV контур отключается, чтобы снизить потери мощности в цепи запуска.



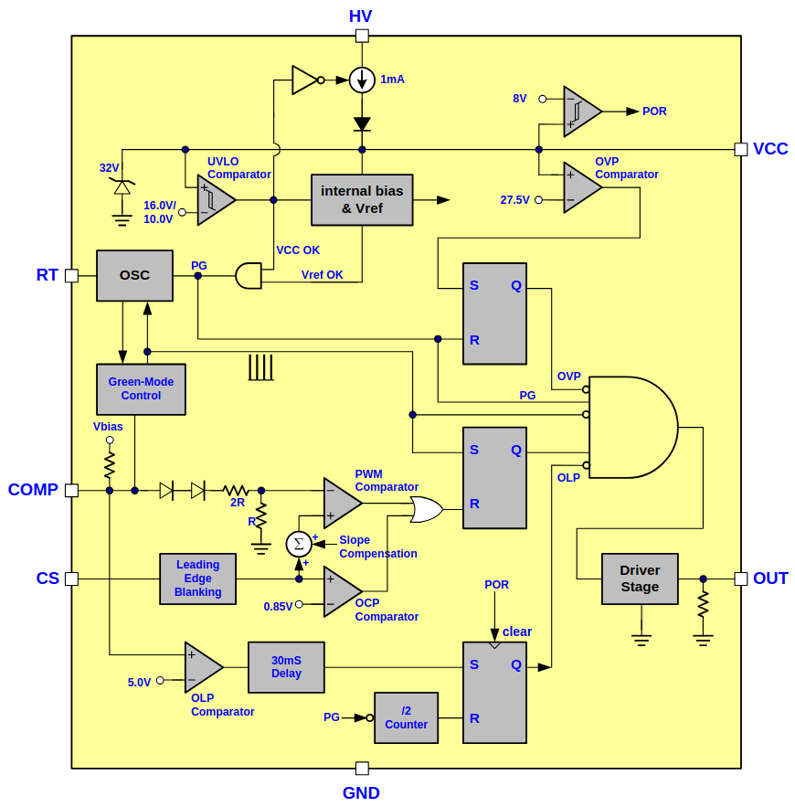
Блочная схема





Предельные значения



  • Supply Voltage VCC 30V
  • High-Voltage Pin, HV -0.3V~500V
  • COMP, RT, CS -0.3 ~7V
  • Junction Temperature 150°C
  • Operating Ambient Temperature -40°C to 85°C
  • Storage Temperature Range -65°C to 150°C
  • Package Thermal Resistance (SOP-8) 160°C/W
  • Package Thermal Resistance (DIP-8) 100°C/W
  • Power Dissipation (SOP-8, at Ambient Temperature = 85°C) 400mW
  • Power Dissipation (DIP-8, at Ambient Temperature = 85°C) 650mW
  • Lead temperature (Soldering, 10sec) 260°C
  • ESD Voltage Protection, Human Body Model (except HV Pin) 3KV
  • ESD Voltage Protection, Machine Model 200V
  • Gate Output Current 500mA



Рекомендованные параметры использования






 
MyTetra Share v.0.67
Яндекс индекс цитирования