MyTetra Share
Делитесь знаниями!
Рисуем диаграммы Mermaid.js в README-файлах GitHub
Время создания: 28.01.2026 14:21
Автор: Даниил Шатухин
Текстовые метки: диаграмма, график, схема, граф, язык, описание, разметка, рисование, mermaid.js, readme, github
Раздел: Компьютер - Программирование - Компьютерная графика
Запись: xintrea/mytetra_syncro/master/base/1769599302ohf67temfz/text.html на raw.githubusercontent.com

14 февраля 2022 года GitHub объявила о старте нативной поддержки диаграмм Mermaid.js в README-файлах GitHub. Нововведение помогло быстрее и эффективнее оформлять блок-схемы и графики для документации. До этого диаграммы вставлялись в виде изображений и если содержимое менялось, то надо было сначала нарисовать новое изображение, а потом вставлять его. Сейчас же можно просто исправить несколько строк в коде и система сгенерирует новый график.


Помимо GitHub, Mermaid.js нативно интегрирована в GitLab, Gitea, Joplin и Notion. Также есть и плагины для множества других сервисов. Для редакторов кода есть дополнения, которые помогают рендерить диаграммы. С полным списком поддерживаемых инструментов и сервисов можно ознакомиться в GitHub-профиле проекта. 

В этой статье рассмотрим все основные диаграммы, имеющиеся в Mermaid и познакомимся со способами организации блок-схем в README-файлах.


Блок-схема

Блок-схемы — распространенный графический способ представления информации. Часто используется для визуализации работы алгоритмов. Блок-схемы обычно состоят из узлов в виде геометрических фигур и стрелок, соединяющих узлы. Mermaid позволяет создавать динамические блок-схемы. 

Блок-схема создается с помощью ключевого слова flowchart и аббревиатуры для указания направления. Имя узла указывается уже на следующей строчке. При этом важно, что нельзя создать узел с именем «end», если очень хочется, то лучше использовать «End» или «END».


flowchart TB

node





Направление блок-схемы, как уже было отмечено, задается с помощью ключевой аббревиатуры. Всего пользователю доступно 5 аббревиатур:


  • TB — «top to bottom», сверху вниз;
  • TD — «top-down/ same as top to bottom», сверху вниз;
  • BT — «bottom to top», снизу вверх;
  • RL — «right to left», справа налево;
  • LR — «left to right», слева направо.


В узел можно поместить любой текст, для этого после имени надо указать текст в квадратных скобках.


flowchart TB

node[Текст в узле]





Сами узлы могут быть не только прямоугольными. Форма узла задается символами вокруг текста и доступны следующие геометрические фигуры:


flowchart TB

node1[Форма 1]

node2(Форма 2)

node3([Форма 3])

node4[[Форма 4]]

node5[(Форма 5)]

node6((Форма 6))

node7>Форма 7]

node8{Форма 8}

node9{{Форма 9}}

node10[/Форма 10/]

node11[\Форма 11\]

node12[/Форма 12\]

node13[\Форма 13/]





Иногда в самом тексте надо разместить специальные символы, которые в процессе рендеринга могут сломать всю конструкцию. Для этих целей доступно экранирование в виде кавычек. Все содержимое в кавычках по умолчанию принимается за текст.


flowchart LR

id1["Это текст (а вот это могло сломать рендеринг), но у нас есть экранирование"]


Узлы в блок-схеме соединяются с помощью стрелок и линий. В коде они указываются следующим образом:


flowchart TB

А --> B

C --- D

E -.-> F

G ==> H

I --o J

K --x L





Так же как и в обычной блок-схеме, в Mermaid можно указывать вопрос или размещать текст на стрелках и связях узлов. Для этого достаточно ввести необходимый текст в конструкцию стрелки:


flowchart TD

A-- Text ---B

C---|Text|D

E-->|text|F

G-- text -->H

I-. text .-> J

K == text ==> L





Система рендеринга автоматически подбирает длину стрелок и соединений, но если надо явно задать большую длину, то можно указать большее количество дефисов.

Зачастую на одной блок-схеме необходимо показать взаимосвязанную работу двух алгоритмов. Для этих целей подойдут подсхемы, позволяющие визуально разделять несколько сущностей на одном рисунке. Задаются они следующей конструкцией:


subgraph название

описание графа

end


Пример:


flowchart TB

c1-->a2

subgraph one

a1-->a2

end

subgraph two

b1-->b2

end

subgraph three

c1-->c2

end





Узел можно сделать кнопкой, открывающей страницу в браузере. Для этого надо указать ссылку в описании узла. Ссылку необходимо экранировать кавычками:


flowchart TB

%% создаем узел

A --> B

%% Кстати да, комментарии задаются двумя знаками процента

%% Описываем действия для клика по узлу


click A "http://www.github.com"


После этого узел A станет кликабельным и по клику будет открываться страница, находящаяся по ссылке. Но проблема в том, что ссылка будет открываться в активной вкладке, что может быть неудобно. Проблему можно решить и указать в конце ссылке ключевое слово _blank.


flowchart TB

A --> B

click A "http://www.github.com" _blank


Узлам можно задавать альтернативные цвета. При этом для каждого отдельно взятого узла можно задать свой цвет. Для этого после описания блок-схемы необходимо написать ключевое слово style, после указать имя узла, а потом описать цветовую схему. Цветовая схема задается с помощью следующих тегов:


  • fill — заливка;
  • stroke — цвет границы;
  • stroke-width — толщина границы;
  • color — цвет текста;
  • stroke-dasharray — пунктирная граница.


flowchart LR

id1(Start)-->id2(Stop)

style id1 fill:#3f3,stroke:#333,stroke-width:4px

style id2 fill:#ff2400,stroke:#333,stroke-width:4px,color:#fff,stroke-dasharray: 12 5





Если блок-схема большая, то может быть неудобно для каждого элемента расписывать его свойства. Для этого есть возможность создавать классы стилей и применять их. Класс объявляется с помощью ключевого слова classDef, далее следует название класса и теги через запятую. Применять стиль можно с помощью трех двоеточий после имени узла (:::).


flowchart LR

classDef class1 fill:#3f3,stroke:#333,stroke-width:4px

classDef class2 fill:#ff2400,stroke:#333,stroke-width:4px,color:#fff,stroke-dasharray: 12 5

A:::class1 --> B:::class2





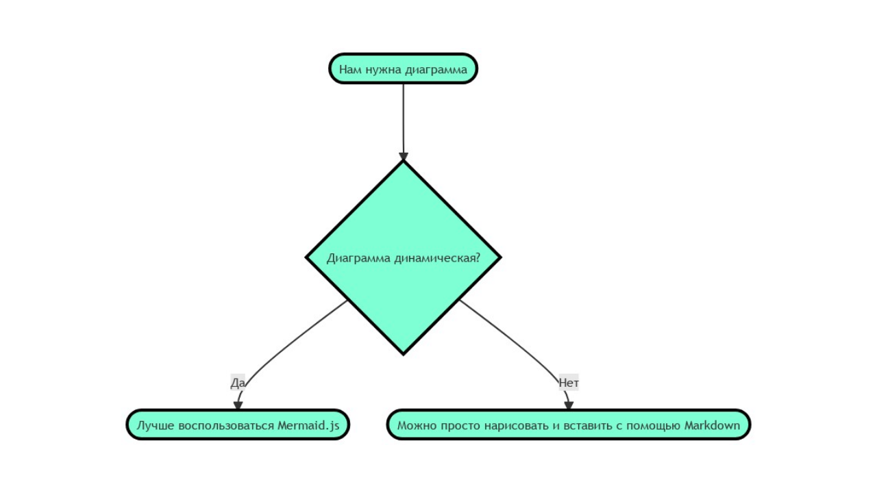
Если применить все полученные знания, то можно построить вот такую несложную блок-схему.


flowchart TD

classDef class1 fill:#7FFFD4, stroke:#000, stroke-width:4px


A([Нам нужна диаграмма]):::class1

B{Диаграмма динамическая?}:::class1

A--->B

B--Да-->C([Лучше воспользоваться Mermaid.js]):::class1

B--Нет-->D([Можно просто нарисовать и вставить с помощью Markdown]):::class1





Круговые диаграммы

Круговая диаграмма — популярный и простой способ показать какую часть от общего числа занимает отдельные части. В Mermaid круговые диаграммы задаются с помощью ключевого слова pie, далее следует слово title, позволяющее задать название диаграммы и строка с самим названием. Но titlte можно опустить и не использовать, тогда диаграмма будет безымянной.

Данные в диаграмму записываются построчно следующим образом:


  • название в кавычках;
  • разделитель в виде двоеточия;
  • положительное числовое значение (поддерживается до двух знаков после запятой).


pie title Продажи легких закусок за декабрь 2021

"Сендвичи" : 223

"Салаты" : 50

"Канапе" : 100





Диаграммы пользовательского пути

С помощью диаграммы пользовательского пути можно продемонстрировать процесс того, как каждый тип пользователя пользуется мобильным или веб приложением. Для создания подобных схем в Mermaid есть ключевое слово journey, title также отвечает за название всей диаграммы. С помощью section можно задавать разделы. В каждом разделе указываются конкретные шаги с оценкой по десятибалльной шкале и закрепленным за действием лицом. Все эти данные следует вводить через разделитель в виде двоеточия.


journey

title Процесс написания статьи

section Поиск / изучение

Поиск информации: 5: Я

Структурирование: 5: Я

section Пишем

Пишем черновик: 5: Я

Готовим картинки: 4: Я

section Редактируем

Проверяем: 3: Я

Финальные правки: 2: Я

section Публикация

Публикуем: 5: Я

Радуемся: 8: Я, Мой кот





Диаграмма Ганта

Диаграмма Ганта часто применяется в приложениях для планирования и отображает процесс работы над проектом. Обычно такая диаграмма состоит из двух основных частей — временной шкалы и задач. Подобные виды отслеживания задач довольно популярны и первую версию придумали аж в 1910 году, поэтому за более чем сотню лет появились альтернативные и расширенные виды. Но у всех вариантов всегда одна и таже задача. 

В Mermaid диаграммы Ганта состоят из двух частей — на оси X находится шкала времени, а на оси Y задачи и порядок их выполнения. Такой вид диаграммы задается ключевым словом gantt, в title вписывается название. Далее следует указать формат даты, который система будет принимать для рендеринга итоговой диаграммы (dateFormat). Разделы по оси Y задаются с помощью ключевого слова section и названия раздела. А далее следует указывать сами задачи, которые состоят из короткого текста задачи, имени, даты начала и продолжительности. При этом текст задачи располагается с левой части, а остальные параметры с правой и разделяются запятой. Через ключевое слово after можно явно указать последовательность задач в рамках раздела, если этого не сделать, то система сама расположит их по порядку.


gantt

title Диаграмма Ганта

dateFormat YYYY-MM-DD

section Секция 1

Задача 1 :a1, 2014-01-01, 15d

Задача 2 :20d

section Секция 2

Задача 1 :2014-01-12 , 12d

Задача 2 : 24d





Для каждой задачи существуют несколько параметров, которые указывают на ее состояние:


  • crit — особенно важные задачи;
  • active — задачи в работе;
  • done — выполненные задачи;
  • milestone — вехи (единичные важные события).


gantt

title Диаграмма Ганта

dateFormat YYYY-MM-DD

section Секция 1

Milestone :milestone, a1, 2014-01-01, 15d

Crit :crit, a2, 2014-01-01, 15d

Active :active, a3, 2014-01-01, 15d

Done :done, a4, 2014-01-01, 15d





UML-диаграммы

UML-диаграммы обычно используются для схематичного отображения классов и их связей в коде. Mermaid позволяет создавать диаграммы классов с помощью ключевого слова classDiagram. Каждый экземпляр класса содержит в себе три составляющие:


  • в верхней части располагается название класса и необязательное описание;
  • в центральной части находятся атрибуты класса, которые указываются со строчной буквы и выравниваются по левому краю;
  • в нижней части размещены методы класса.


Есть два способа задать поля класса. Результаты рендеринга одинаковые, но второй способ занимает меньше места и требует меньше кода:


classDiagram

class BankAccount

BankAccount : +String owner

BankAccount : +Bigdecimal balance

BankAccount : +deposit(amount)

BankAccount : +withdrawl(amount)


Или


classDiagram

class BankAccount{

+String owner

+BigDecimal balance

+deposit(amount)

+withdrawl(amount)

}





Модификаторы доступа полей класса условно задаются с помощью символов перед самим полем:


  • + — public;
  • - — private;
  • # — protected;
  • ~ — package.


Отношения между классами задаются с помощью различных видов стрелок, общая модель выглядит следующим образом:


[класс][стрелка][класс]



Тип

Описание 

<|--

Наследование 

*--

Композиция

o--

Агрегация

-->

Ассоциация

--

Ссылка (сплошная)

..>

Зависимость

..|>

Реализация

..

Ссылка (пунктирная)


classDiagram

classA <|-- classB

classC *-- classD

classE o-- classF

classG <-- classH

classI -- classJ

classK <.. classL

classM <|.. classN

classO .. classP





При желании можно явно указать вид связи в виде текста:


classE --o classF : Агрегация





Двусторонние отношения задаются с помощью дублированной стрелки, направленной в обе стороны:


classDiagram

Animal <|--|> Zebra


Всего двусторонние отношения возможны для следующих видов взаимоотношений:



Тип

Описание

<|

Наследование

*

Композиция

o

Агрегация

>

Ассоциация

<

Ассоциация

|>

Реализация


Всего поддерживаются следующие типы множественного наследования:


  • 1 — только один;
  • 0..1 — ноль или один;
  • 1..* — один или больше;
  • * — много;
  • n — n-ое количество;
  • 0..n — от нуля до n;
  • 1..n — от единицы до n.


Задается множественное наследование следующим образом:


classDiagram

Customer "1" --> "*" Ticket

Student "1" --> "1..*" Course

Galaxy --> "many" Star : Contains





Классы можно аннотировать с помощью специальных маркеров, содержимое которых отображается в блоке с названием. Возможны 4 вида аннотаций:


  • <<Interface>> — интерфейсы;
  • <<abstract>> — абстрактный класс;
  • <<Service>> — классы-сервисы;
  • <<enumeration>> — перечисления с областью видимости.


Задать можно также двумя разными способами, которые не влияют на результаты рендеринга:


classDiagram

class Shape

<<interface>> Shape

Shape : noOfVertices

Shape : draw()


Или


class ShapeCopy {

<<interface>>

noOfVertices

draw()

}





UML-диаграммам так же как и блок-схемам можно задавать направление. Оператор направления следует указывать после ключевого слова direction.


classDiagram

direction LR

class Student {

-idCard : IdCard

}


class IdCard{

-id : int

-name : string

}


Student "1" --o "1" IdCard : carries





Класс UML-схемы может содержать в себе ссылку и быть кликабельным. Задается все таким же образом, как и в блок-схемах:


classDiagram

direction LR

class Student {

-idCard : IdCard

}

link Student "http://www.github.com"



Диаграмма состояния

Диаграммы состояний используются для описания поведения различных систем. По внешнему виду чем-то напоминают блок-схемы. Диаграммы состояний требуют наличия конечно количества состояний.

Mermaid умеет рендерить подобные диаграммы, а синтаксис максимально приближен к PlantUML, что должно упростить миграцию и обмен кодом. Задается диаграмма с помощью ключевого слова stateDiagram или stateDiagram-v2. Лучше использовать вторую версию рендеринга.


stateDiagram-v2

[*] --> Still

Still --> [*]


Still --> Moving

Moving --> Still

Moving --> Crash

Crash --> [*]





В представленной диаграмме описано три состояния — «Still» (Покой), «Moving» (Движение) и «Crash» (Столкновение). Из состояния покоя можно перейти в состояние движения и обратно, но нельзя перейти в состояние столкновения. А вот из состояния движения можно перейти в состояние столкновения.

Состояния задаются следующим образом:


stateDiagram-v2

s1


Для описания состояния есть два пути:


stateDiagram-v2

state "This is a state description" as s2

s2 : This is a state description


Переход от одного состояния к другому задается стрелками:


stateDiagram-v2

s1 --> s2


Текст перехода задается так:


stateDiagram-v2

s1 --> s2: A transition


Начало и конец диаграммы обозначается с помощью символа звездочки, а далее следует стрелка направления перехода:


stateDiagram-v2

[*] --> s1

s1 --> [*]





Состояния можно объединять в подсостояния и группировать между собой. Главное состояние обозначается ключевым словом state, за ним следует идентификатор, а потом фигурные скобки, в которых содержится тело подсостояния.


stateDiagram-v2

[*] --> First

state First {

[*] --> second

second --> [*]

}


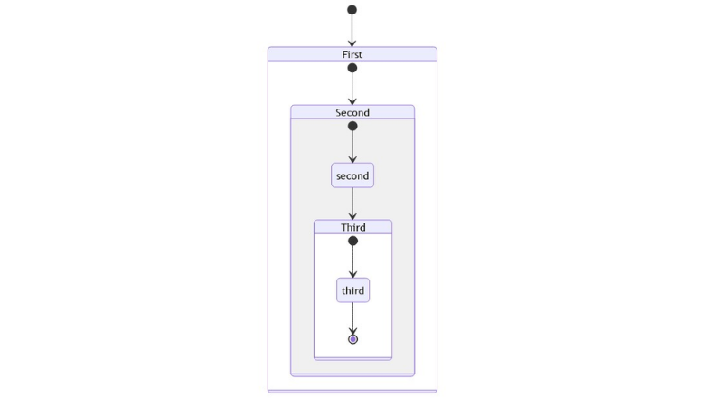
Поддерживается и вложенность в несколько уровней:


stateDiagram-v2

[*] --> First


state First {

[*] --> Second


state Second {

[*] --> second

second --> Third


state Third {

[*] --> third

third --> [*]

}

}

}





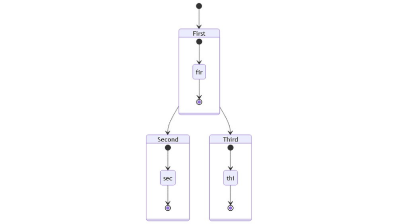
Можно оформлять переходы между несколькими подсостояниями:


stateDiagram-v2

[*] --> First

First --> Second

First --> Third


state First {

[*] --> fir

fir --> [*]

}

state Second {

[*] --> sec

sec --> [*]

}

state Third {

[*] --> thi

thi --> [*]

}





Выбор состояния может зависеть от определенного условия. Для организации выбора используется ключевое слово choice:


stateDiagram-v2

state if_state <<choice>>

[*] --> IsPositive

IsPositive --> if_state

if_state --> False: if n < 0

if_state --> True : if n >= 0





Несколько состояния могут сливаться в одно общее. Для этого состояния, которые сливаются, отмечают ключевым словом fork, а состояние в которое происходит слияние, отмечают словом join.


stateDiagram-v2

state fork_state <<fork>>

[*] --> fork_state

fork_state --> State2

fork_state --> State3


state join_state <<join>>

State2 --> join_state

State3 --> join_state

join_state --> State4

State4 --> [*]





К состояниям можно добавлять поясняющие заметки. Для этого существует ключевое слово note, после важно указать сторону с помощью right of или left of. Доступно два варианта записи в коде — один более подробный, другой компактнее:


stateDiagram-v2

State1: The state with a note

note right of State1

Important information! You can write

notes.

end note

State1 --> State2

note left of State2 : This is the note to the left.





Направление диаграммы указывается после ключевого слова directions. Список доступных аббревиатур рассматривался в разделе блок-схем.


ER-модель

ER-модель — модель данных, описывающая взаимосвязанные вещи, представляющие интерес в определенной области знаний. Зачастую используется при высокоуровневом проектировании баз данных. Задается с помощью ключевого слова erDiagram.


erDiagram

CUSTOMER ||--o{ ORDER : places

ORDER ||--|{ LINE-ITEM : contains

CUSTOMER }|..|{ DELIVERY-ADDRESS : uses





Mermaid не требует указывать имена сущностей с заглавной буквы, а связи обозначаются популярной нотацией «гусиные лапки».

Отношения задаются с помощью следующей базовой конструкцией:


<first-entity> [<relationship> <second-entity> : <relationship-label>]


  • first-entity — имя сущности;
  • relationship — описания способа связи;
  • second-entity — имя другой сущности;
  • relationship-label — описание отношения с точки зрения первой сущности.


К примеру:


PROPERTY ||--|{ ROOM : contains



Значение слева

Значение справа

Значение

|o

o|

Минимум ноль, максимум ноль

||

||

Минимум один, максимум один

}o

o{

Минимум ноль, максимум много 

}|

|{

Минимум один, максимум много


Атрибуты сущностей обозначаются после имени самой сущности. Также существует два вида записи.


erDiagram

CAR ||--o{ NAMED-DRIVER : allows

CAR {

string registrationNumber

string make

string model

}

PERSON ||--o{ NAMED-DRIVER : is

PERSON {

string firstName

string lastName

int age

}





Атрибуты могут иметь ключи или комментарии. Первичные ключи (Primary Key) обозначаются как PR, а внешние ключи (Foreign Key) FK. Комментарий же определяется двойными кавычками в конце атрибута. При этом комментарий не может содержать в себе двойные кавычки.


erDiagram

CAR ||--o{ NAMED-DRIVER : allows

CAR {

string allowedDriver FK "The license of the allowed driver"

string registrationNumber

string make

string model

}

PERSON ||--o{ NAMED-DRIVER : is

PERSON {

string driversLicense PK "The license #"

string firstName

string lastName

int age

}





Диаграммы последовательности

На диаграммах последовательности отображается жизненный цикл одного объекта или нескольких, а также их взаимодействие. Диаграммы последовательности состоят из актеров в виде прямоугольников и взаимодействий в виде вертикальных «линий жизни».

В Mermaid диаграммы последовательности задаются с помощью ключевого слова sequenceDiagram:


sequenceDiagram

Alice->>John: Hello John, how are you?

John-->>Alice: Great!

Alice-)John: See you later!





Актеров можно объявлять неявно сразу во время указания отношений, а можно сначала объявить всех участников с помощью ключевого слова participant, а потом отмечать отношения.


sequenceDiagram

participant Ваня

participant Петя

Ваня->>Петя: Привет, Петя

Петя->>Ваня: Привет, Ваня





Если есть необходимость или непреодолимое желание использовать изображения стикменов вместо обезличенных прямоугольников, то для этого participant надо заменить на actor.


sequenceDiagram

actor Ваня

actor Петя

Ваня->>Петя: Привет, Петя

Петя->>Ваня: Привет, Ваня





Каждый раз писать имя актера может быть не удобно и долго, особенно если схема состоит из десятка разных актеров. Для этих целей в Mermaid есть псевдонимы. Имя актера можно сократить до нескольких букв или буквенных идентификаторов.


sequenceDiagram

participant V as Ваня

participant P as Петя

V->>P: Привет, Петя

P->>V: Привет, Ваня


Связи и сообщения могут отображаться в виде сплошных или пунктирных линий. Общий вид выглядит следующим образом:


[Актер][Стрелка][Актер]:Текст сообщения



Тип

Описание

->

Сплошная линия без стрелки

-->

Пунктирная линия без стрелки 

->>

Сплошная линия со стрелкой

-->>

Пунктирная линия со стрелкой

-x

Сплошная линия с крестиком на конце

--x

Пунктирная линия с крестиком на конце

-)

Сплошная линия с открытой стрелки

--)

Пунктирная линия с открытой стелки


Актера явно можно активировать и деактивировать, отмечая область его действия. Осуществляется это с помощью ключевых слов activate и deactivate. Активации можно накладывать друг на друга.


sequenceDiagram

participant V as Ваня

participant P as Петя

V-)P: Привет, Петя

activate P

P->>V: Привет, Ваня

deactivate P





Доступна и сокращенная запись в виде знаков «+/-» на конце стрелок, результат рендеринга будет идентичен:


sequenceDiagram

participant V as Ваня

participant P as Петя

V-)+P: Привет, Петя

P->>-V: Привет, Ваня


Диаграммы последовательности можно снабжать заметками с помощью общего вида записи:


Note [ right of | left of | over ] [Актер]: Текст заметки


Если ключевые слова right of и left of уже встречались нам, то слово over новое. Оно позволяет размещать заметку сразу на нескольких актерах.


sequenceDiagram

participant V as Ваня

participant P as Петя

V-)+P: Привет, Петя

P->>-V: Привет, Ваня

Note over V,P: Заметка





Часто одно и то же действие происходит в цикле и активируется с определенным интервалом. В Mermaid циклы задаются с помощью ключевого слова loop:


loop Текст цикла

... действие ...

end


К примеру:


sequenceDiagram

participant V as Ваня

participant P as Петя

V-)P: Привет, Петя

loop Каждое утро

P->>V: Привет, Ваня

end





Альтернативные сценарии и условия обозначаются следующей конструкцией:


alt Описание

... действие ...

else

... действие ...

end


Необязательные опциональные сценарии задаются без else:


opt Описание

... действие ...

end


Пример:


sequenceDiagram

participant V as Ваня

participant P as Петя

V->>P: Петя, как дела?

alt Если хорошо

P->>V: Все отлично!

else

P->>V: Все плохо :с

end

opt Если все сильно раздражает

P->>V: Отвали, Ваня!

end





Можно указать параллельные действия. Для этого есть ключевое слово par:


par [Действие 1]

... описание ...

and [Действие 2]

... описание ...

and [Действие N]

... описание ...

end


К примеру так:


sequenceDiagram

participant V as Ваня

participant P as Петя

participant I as Ирина


par Ваня и Петя

V->>P: Привет, Петя

and Ваня и Ирина

V->>I: Привет, Ирина

end





Фону можно добавлять кастомизированные цвета с помощью RGB и RGBA кодов:


rect rgb(0, 255, 0)

... содержимое ...

end


rect rgba(0, 0, 255, .1)

... содержимое ...

end


К примеру:


sequenceDiagram

participant V as Ваня

participant P as Петя

participant I as Ирина


rect rgb(191, 223, 255)

par Ваня и Петя

V->>P: Привет, Петя

and Ваня и Ирина

V->>I: Привет, Ирина

end

end





Действия на диаграмме можно автоматически пронумеровать с помощью ключевого слова autonumber в начале кода:


sequenceDiagram

participant V as Ваня

participant P as Петя

participant I as Ирина


autonumber

par Ваня и Петя

V->>P: Привет, Петя

and Ваня и Ирина

V->>I: Привет, Ирина

end

loop Каждые полчаса

V->>I: Сколько времени?

end





Интеграция с GitHub

Последнее обновление добавило нативную поддержку диаграмм Mermaid в GitHub и теперь можно включать схемы и графики в README-файлы. Для этого в md-файле необходимо обозначить блок кода, отметить его тегом mermaid и вставить в него необходимый код. Все остальное сделаеть браузер.



```mermaid

... код диаграммы ...

```



Помимо этого, у проекта есть онлайн-редактор кода с моментальным выводом диаграмм. Из него схемы можно импортировать в PNG и SVG. Для популярных IDE и редакторов кода реализованы либо нативная поддержка, либо сторонние плагины.


 
MyTetra Share v.0.67
Яндекс индекс цитирования